快讯:九鼎集团董事长吴刚被立案调查丨川商关注


9月29日,九鼎集团(NQ:430719)发布临时公告:9月28日,公司董事长吴刚收到中国证监会立案告知书。
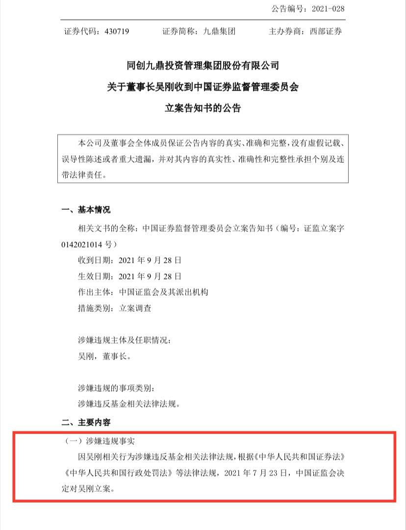
附:公告原文


公告称,因吴刚相关行为涉嫌违反基金相关法律法规,根据《中华人民共和国证券法》 等法律法规,2021年7月23日,中国证监会决定对吴刚立案。
九鼎集团称,本次立案所涉事项系对吴刚先生个人的调查,对公司经营方面没有重大影响,公司目前经营正常;对公司财务没有重大影响,公司目前财务状况稳定。吴刚将全面配合中国证监会的调查工作,同时严格按照监管要求履行信息披露义务。
据公告显示,今年1月14日,九鼎集团曾发布公告称,因利用他人账户从事证券交易,中国证监会决定责令九鼎集团控股股东同创九鼎投资控股有限公司(以下简称“九鼎控股”)改正,没收违法所得5.01亿元,并处以1亿元罚款。另外,由于信息披露违法,九鼎集团被罚款60万元;对吴刚给予警告,并处以30万元的罚款;对时任公司董事的黄晓捷、覃正宇、曾任公司董事会秘书的古志鹏给予警告,并分别处以10万元的罚款;对另两位时任公司董事的蔡蕾、吴强给予警告,并分别处以5万元的罚款。
公开资料显示,吴刚,1977年出生于四川巴中。后下海创办九鼎投资。因恰逢A股爆发期和2009年创业板“开闸”,吴刚带领的“九鼎系”曾在资本市场红极一时。

川商传媒记者 张镜报道
川商传媒(杂志)
天下川商的资讯、社交和服务平台
标签:
126
和极度“控制欲”的男生在一起有多难受?姑娘们,请擦亮眼睛 现在很多年轻人都特别豁达。不管发生什么事,只要发生在自己的理解范围内,都没问题。但是有些人控制欲太强,很多...
169
茶与长寿的关系 张天福108岁的原因 古称长寿有:喜寿77岁,米寿88岁,白寿99岁,茶寿最长,为108岁。茶字拆开,为“两个十”加上八十八,故茶寿为108岁。茶人有茶寿,喜欢饮茶的人,...
153
伊朗海域惊雷:伊朗扣押美国油轮,145000吨原油被截! 伊朗扣押美国油轮 在阿曼海域,伊朗海军宣布扣押了一艘名为“圣尼古拉斯”号的美国油轮,船上载有一名希腊籍和18名菲律宾籍...
143
杨颖蜡像太假?鹿晗田亮才是一言难尽,网友:谁能比过李准基 昨天传说中的angelababy蜡像终于揭幕了,angelababy也是现身香港为自己的蜡像做宣传,现场angelababy身穿星空裙,并与蜡像合...
127
智能水表怎么偷水图解方法 我国的水表主要分为容积式水表和速度式水表两种,容积式水表的精准度比较高,工作环境需要水质好,当水中杂质多时较容易堵塞。我国使用的水表一般都...
111
好莱坞清流 基努里维斯《疾速特攻3》即将上影,续写爱狗传奇! 基努里维斯最新电影《极速特工3》,将于5.17日在北美上映,电影里“你敢杀我狗我就杀你全家”的奇葩设定和精彩的...
186
演员赵钢是社会人吗,赵钢现在离开赵本山了吗? 以前说起演员赵钢这个人名,也许大家并不是那么的熟悉,但是说起赵本山相信就无人不知无人不晓了吧,他在小品界乃至是娱乐圈可...
86
搞定中年少妇,记住这几点 中年少妇,这个特殊的群体,她们有着丰富的情感经历和成熟稳重的性格特点。想要与她们建立深入的关系,需要掌握一些技巧和话语。下面,我将分享一些...
156
安徽宿州:农民创意废旧轮胎,制作花盆‘秋千,变废为宝美化环境 2019年3月10日,安徽宿州萧县徐里乡村生态园里,当地农民把废旧轮胎进行创意,用染料涂成五颜六色,制作成花盆...
226
中国允许养的特殊宠物有哪些? 宠物一般都是指狗猫之类的,但还有一些人会独爱一些看起来很害怕又另类的动物,中国允许养的特殊宠物都有哪些呢。 中国允许养的特殊宠物有蜜熊...
96
揭秘女性秘密:男人需要了解的女性心理 揭秘女性秘密:男人需要了解的女性心理 在漫长的历史长河中,男女之间的相处之道始终充满着神秘与好奇。作为男性,了解女性心理成为了...
214
CFPL最难的几位狙击手:70KG未夺冠,伪善wolf一拖四 说道大名鼎鼎的70KG,每一个玩CF的人都会知道他。他是穿越火线游戏中的传奇狙神,以他名字命名的贴吧是目前穿越火线人气第二高的...
204
生活不易!农民工艰辛劳作的10张照片,汗流浃背让人心疼 烈日炎炎,高温不退,图为农民工在高温下光着膀子辛苦劳动。(图片来自东方IC) 汗流浃背,建筑工地上赤膊劳作的农民工...
182
那些看一次哭一次的催泪漫画:我这一辈子,绝对不会辜负你贺知书 今天你书荒了吗?我们来分享三本看一次哭一次的催泪漫画,内心要够强大呀!不知道大家喜不喜欢看呢?那么下面...
187
招工难!高薪纺织业挡车工12000,机修工14000,为何年轻人不做? 为何一千万年轻人宁可顺水推舟送外卖,却不愿进工厂? 现在有一个话题说,年轻人“逃离”传统制造业,导致传统制...
106
灵笼:INCARNATION没有禁播 已经燃情定档6月29日 艺画开天制作公司筹备近3年,制作出《灵笼:INCARNATION》超级科幻动画官宣定档2019年6月29日正式上线。暑假期间上应通过目前的PV来看经对可...
150
从袁绍四庭都到曹操五子良将:张颌的崛起之路 他是三国后期曹魏第一猛将,是袁绍的河北四庭都,也是曹操的五子良将之一。 曹操称得到他就像是刘邦得到了韩信。蜀汉在诸葛亮以...
160
云南省楚雄第一中学 楚雄第一中学(No.1 Middle School Of Chuxiong),简称楚雄一中,是云南省一级一等完全中学, 创建于1932年,原名为云南省立楚雄中学,其前身为始建于明嘉靖四十年(...
387
现代中国军粮 俗话说,“兵马未动,粮草先行。”由此可见一直军队的后勤保障起这至关重要的作用,下面就由小编与大家共同了解下我军目前熟知的军粮吧O(∩_∩)O 05、06、09、13、...
205
王者荣耀:震惊!虎牙世界级司马懿许仙直播“猝死”,吓坏粉丝! 不知道从什么时候,由于互联网的兴起,时代也开始变迁,名人效应、粉丝经济这些已经在我们这个年代留下了深深...