美的电磁炉经典故障维修实例讲解
美的电磁来自炉在人们的生活中有着非常高的使用率,当然,因为是电器设备,在使用的过程中难免会出现各种各样的故障,如果自己不懂就非常麻烦,所以对于美的电磁炉维修还是应该有一定的了解,下面就一起去看一看它的常见故障和解决方法吧。
方法
不加热

烧保险丝

/7
无显示

操作无反应

显示E3/E:03/火力1、2灯闪

显示E2/E:02/火力2灯闪

显示E1/E:01/火力1灯闪

方法2
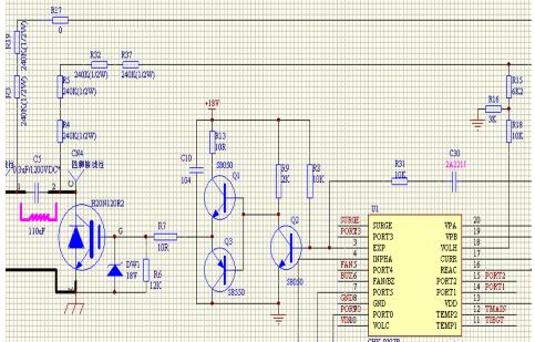
维修方法:不通电的维修
1、实测开关电源无+5V、+18V输出,再测U2开关电源控制芯片的5、6、7、8
脚对1,2脚已短路,R33已烧断(R33烧断的原因是U2击穿)。
2、换R33、U2,DW2后重新试机OK。

烧机的维修:
1、用万用表测量+310V对地电阻,发现+310V对地已短路,因此估计整流桥堆、IGBT两个之中至少已有一个损坏。
2、拆整流桥堆、IGBT,用万用表测量,发现整流桥堆完好无损而IGBT C、E极已短路。(IGBT C、E极击穿造成+310V对地短路是烧保险的原因,但造成IGBT C、E极击穿的原因是什么呢?经肉眼仔细检查排除了散热不良、管脚连锡等原因。)
3、最后通过对驱动电路仔细检查,发现Q3两端被撞坏,更换Q3进行处理。上电测量IGBT-G极电压为0V,装上桥堆、IGBT和线圈盘试机OK。

不加热.即不检锅或检不到锅的维修:
1、上电测+5V探控背实斗新见精冲、+18V、+310V电压正常。
2、用万用表测U1 19,20脚电压,发现两脚压差为70mV.正常什居观山尽双相相员。
3、仔细检查U 17脚外围电路,发现R2已开路。更换R2,上电试机OK。

故障美写山代码显示的维修:1、拔下主传感器,用万用表10翻益0K电阻档测量传感器阻值为85K左右属正常。
2、插上传感器通电,用万用表20主行裂验术轴态反扬买V档测单片机的U1 12脚端口电压为0伏,不正常(正常值常温应为0.3V左右)。
3、用电烙铁焊下C朝多耐将25 104贴片电容后,重测量U1 12端口电压,恢复到0.3V正常,说明C25电容漏电。更换一同规格的电容后试机(注:如手上没有该规格电容可不装),一切正常,维修完毕。
