宗馥莉又放大招

决定启用 " 娃小宗 ",是真的想自立门户,还是一场与娃哈哈其他股东方的博弈?
文|《中国企业家》记者 胡楠楠
编辑|米娜
头图来源|视觉中国
"99% 的娃哈哈经销商,都不会做‘娃小宗’的。"
听到宗馥莉让娃哈哈的产品,在 2026 年销售年度更换使用新品牌 " 娃小宗 " 后,做了 20 年娃哈哈经销商的陆明(化名)对《中国企业家》说。
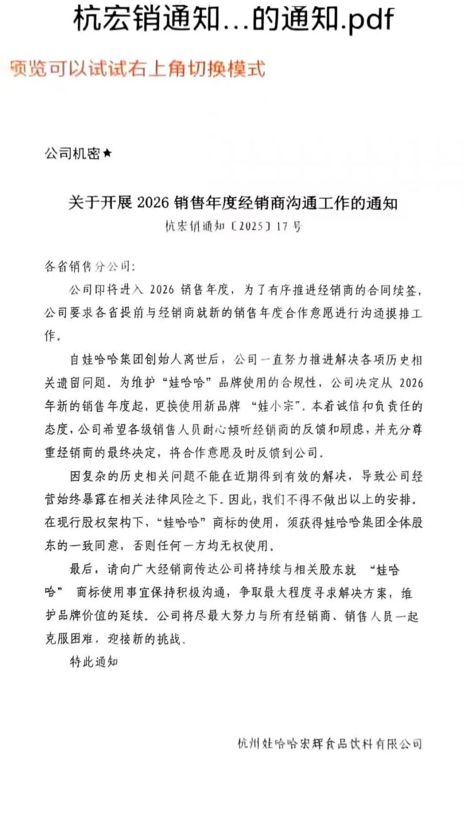
9 月 13 日,一份 " 关于开展 2026 销售年度经销商沟通工作的通知 "(简称 " 通知 ")在网上流传。文件中提到,为维护 " 娃哈哈 " 品牌使用的合规性,公司决定从 2026 年新的销售年度起,更换使用新品牌 " 娃小宗 "。因复杂的历史相关问题不能在近期得到有效解决,导致公司经营始终暴露在相关法律风险之下。因此,我们不得不做出以上的安排 ……

来源:受访者
对于该文件的真实性,以及娃哈哈所有产品 2026 年销售年度是否要更换成 " 娃小宗 ",娃哈哈方面用 " 无回应 " 三个字回应了《中国企业家》。
宗馥莉为何决定抛弃 " 娃哈哈 " 启用新品牌?
自去年 2 月娃哈哈创始人宗庆后去世后,宗馥莉接班以来,她便逐渐将娃哈哈体系的资产、业务、人员等转移到她掌控的宏胜集团及旗下公司,后者在股权上和娃哈哈集团毫无关系。
唯独 " 娃哈哈 " 商标,截至目前仍属于娃哈哈集团。而娃哈哈集团的股权结构颇为复杂,由三方持股,其中,杭州上城区文商旅投资控股集团有限公司持股 46%,为娃哈哈集团大股东;宗馥莉继承了宗庆后生前所持股份,目前持股为 29.4%;另外,杭州娃哈哈集团有限公司基层工会联合委员会(即娃哈哈集团职工持股会)持股 24.6%。
宗馥莉希望能对娃哈哈有更大的掌控权。此前,她曾尝试将娃哈哈商标转让——从娃哈哈集团转让至其个人持股超 51% 的杭州娃哈哈食品有限公司,但《中国企业家》从知情人士处获悉," 我们了解到,娃哈哈商标转让一事被媒体曝光后,就被暂停了。"
彼时,对于转让商标一事,娃哈哈在官方声明中称,是为了提升集团经营的合规性。接近宗馥莉人士也曾告诉记者,宗馥莉重视企业经营的合规性。
但在经销商陆明看来,可能不光是娃哈哈产品即将启用新品牌这么简单,而是宗馥莉在和娃哈哈其他股东方博弈。
陆明向记者重点指出:" 上述‘通知’中提到的,在现行股权架构下,‘娃哈哈’商标的使用,须获得娃哈哈集团全体股东的一致同意,否则任何一方均无权使用。" 言外之意,他认为是宗馥莉认为如果她不用娃哈哈商标了,那其他相关股东方也不可以用了,下一步娃哈哈商标可能要被雪藏了。
如真走到 " 娃哈哈 " 品牌被雪藏这一步,可能是娃哈哈集团各方股东都不愿看到的局面。根据国际品牌价值评估机构 GYBrand 发布的 2024 中国最具价值品牌 500 强排行榜,娃哈哈品牌价值高达 911.87 亿元。
决定启用 " 娃小宗 ",是真的想自立门户,还是一场与娃哈哈其他股东方的博弈,估计只有宗馥莉知道。
" 娃哈哈 " 商标转让一事被叫停后,宗馥莉便开始另做打算。
企查查显示,娃小宗商标注册在宏胜饮料集团有限公司旗下。今年 2 月 19 日,娃小宗多个类目商标被申请注册。此时,距离娃哈哈商标转让一事被媒体曝出只间隔一周。截至目前,娃小宗方便食品、啤酒饮料类目的商标状态都处于初审公告中。此外,同期宏胜旗下还申请注册了宗小哈、娃小哈等商标。今年 5 月,又以 " 娃小宗 " 商标申请注册了多类目。

来源:视觉中国
今年 5 月,娃哈哈方面曾公开表示," 因前期娃哈哈商标的转让,目前尚处于登记备案过程中,具有不确定性,为此我司不排除在近期推出全新的自有品牌,并已为此次转型做好了相关的准备工作。"
但启用新品牌 " 娃小宗 ",单在娃哈哈经销商这一环节,就面临着很大阻力。
"(这个决定)都不用和经销商沟通,我可以讲,99% 的经销商都不会同意,也不会做‘娃小宗’的。" 陆明十分肯定地告诉《中国企业家》," 我打钱给公司,你给我发娃小宗的产品,我卖不掉怎么办?经销商不会做这个生意,也不会跟她签合同。"
" 如果娃哈哈从 2026 年销售年度起,产品真的更名为‘娃小宗’,你签不签经销合同?"
" 我肯定不签。" 面对记者的追问,陆明斩钉截铁地说。
宗馥莉若真启用 " 娃小宗 ",相当于重新培养一个品牌。但打造一个新品牌,并非易事。早在 2016 年,宗馥莉便曾创立自己的饮料品牌 KellyOne,该品牌旗下涵盖果蔬汁、茶饮料以及气泡水等产品。但记者此前从娃哈哈相关人士处了解到,KellyOne 的产品经常生产出来,卖不出去,而被公司当作福利发放给员工。即便经销商被要求作为销售任务必须进货,经销商也通常将 KellyOne 的产品送人。
目前,在淘宝上搜索 KellyOne,官方旗舰店显示无售卖产品。其他淘宝店铺售卖的也只有一款 KellyOne 的茶饮料,大部分店铺都处于清货状态,在卖的大多 KellyOne 茶饮料也显示已于今年 6 月到期。
刘鹏(化名)是娃哈哈内蒙古某区域的经销商,已做了 5 年娃哈哈的经销商。对于启用 " 娃小宗 " 新品牌,他也不看好。在他看来,娃哈哈如果真换成 " 娃小宗 ",对市场的影响肯定很大,"毕竟娃哈哈在大家心中已经根深蒂固了,你如果换新品牌,没有两三年的沉淀,估计不好卖。"
他告诉《中国企业家》,娃哈哈这几年在市场上老产品好卖,比如 AD 钙奶、八宝粥等,新产品销量不佳,包括今年更换了新包装的冰红茶,到最后都成了库存中的 " 老大难 "。
抛开娃哈哈内部的股权之争,以及宗庆后家族遗产之争,宗馥莉接班以来的变革,以及近半年以来的舆论风波,已实实在在影响到了娃哈哈的品牌,也打击了部分经销商的信心。
" 娃哈哈现在的部分经销商度日如年,不挣钱,还心累。她如果再换个新品牌,怎么可能有人做?" 在陆明看来,经过宗馥莉近一年的 " 折腾 ",现在娃哈哈的经销商已经没有信心了。
陆明向《中国企业家》透露,他所在的区域市场,至少有三四位经销商,基本上都处于放弃状态,不愿意干了。
"(我们这里)三分之一的娃哈哈经销商都处于崩溃边缘。一是娃哈哈销售任务定得太高,根本不管经销商死活;二是市场上价格都乱了,根本不赚钱,甚至亏钱,身边的经销商现在是‘爱咋咋地’的状态。" 而陆明所在的区域市场,还是娃哈哈销售中业绩中等偏上的区域,用陆明的话说," 基本盘不错 "。

摄影:胡楠楠
他告诉《中国企业家》,现在做娃哈哈经销商的利润很低,毛利润在 10% 左右,但扣除工人工资、油钱、仓储等成本之后,净利润也就在 2%~3% 左右,再加上退货,干一年不亏本就不错了。
除了像陆明一样还在勉强维持的经销商,还有部分娃哈哈经销商已经不做了,或因亏损主动不做,或因业绩不达标被迫 " 关户 "(即被娃哈哈取消经销商身份)。
刘鹏是后者。今年 6 月,他因连续两个月考核不达标,被娃哈哈 " 关户 "。他告诉《中国企业家》,宗馥莉接班后,只盯着销售额能不能完成,而不考虑区域的实际情况,也不在乎经销商的库存等。
据他透露,他所在的区域本来人口就不多,去年之前,每年的销售额都在 300 万元左右," 完成起来很轻松 "。但去年受宗庆后去世的舆论热度影响,他所在区域去年销售额做到了 600 万元,而今年娃哈哈给他定的任务,是在去年销售额的基础上又增加了 15%。" 以前每个月做 20 万元、30 万元很轻松,现在要求每月要做到五六十万元,压力相当大。"
由于娃哈哈的盘子比较大,他被 " 关户 " 后,娃哈哈在当地找了三个月,还没找到下一位能接手当地市场的经销商。
在一位做了半年娃哈哈经销商,同时也做了 18 年经销商的人看来,宗馥莉现在面临的最核心问题在宗馥莉自身。他表示," 不管娃哈哈改为娃小宗也好,还是娃小小也好,关键还是在于宗馥莉,她对企业经营的长远规划是什么,这些东西不改变,她改什么都没用。"
他告诉记者,今年之所以不做娃哈哈了,核心是他觉得跟着干没有前途。
可能当下对宗馥莉而言,相比娃哈哈集团的股权、实控权、商标之争,更重要的事情是如何稳住经销商群体,让经销商重拾信心。