激战2游侠宠物地图介绍表 全图捕捉指南 不容错过
激战2游侠宠物地图介绍表 全图捕捉指南 不容错过
《激战2》的游侠职业以其独特的宠物系统而受到许多玩家的喜爱。宠物不仅能够作为战斗中的有力助手,还能为玩家提供各种有用的技能和增益效果。然而,对于新手玩家来说,找到并捕捉到理想的宠物可能是一项挑战。今天,我们将为你提供一张详尽的宠物地图,展示各个宠物的抓捕地点,以及一些实用的技巧和建议,帮助你在《激战2》中成为一名出色的游侠。

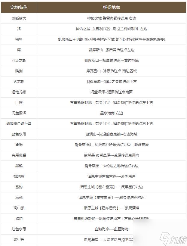
1、激战2游侠宠物地图一览表:


2、激战2游戏疑问解答
问:《激战2》如何开出纯白纯黑的染料?
答:表示要纯黑、纯白什么的,千万别开没有定色系的染料,也就是未鉴定染料。绝对是大坑,400块才出个金色光耀。推荐直接买规定色系的。
灰色系30金,能开出纯白,电一物价。本人开了3次,分别是纯白-象牙白-纯白,感觉纯白几率挺高的。
棕色系5金,能开出纯黑。本人开了4次,分别是巧克力-巧克力-象牙白-纯黑木炭。
看这个帅气的元素使,一身纯白是不是特别彰显个性,大家也迫不及待了吧,赶紧试试这位玩家的 *** ,如果运气好,之一次就能开到想要的了。
通过对《激战2》中游侠职业宠物抓捕地点的详细介绍,你现在应该具备了在游戏中寻找和捕捉理想宠物所需的知识。这张宠物地图和提供的建议将使你的冒险更加顺利。记住,宠物不仅是你的战斗伙伴,也是你游戏体验中不可或缺的一部分。祝你在《激战2》的世界中探险愉快,希望你能够找到并培养出一只强大的宠物,与你并肩作战!
标签:
125
泰罗克的传说在哪 tbc泰罗克传说任务怎么做 大家好,感谢邀请,今天来为大家分享一下泰罗克的传说在哪的问题,以及和tbc泰罗克传说任务怎么做的一些困惑,大家要是还不太明白的...
201
《一拳超人》手游童帝平民阵容怎么搭配 童帝阵容搭配方法 一拳超人手游中童帝的平民阵容要怎么玩?想必很多小伙伴们都不是很清楚一拳超人平民阵容的搭配攻略,接下来就让小编...
191
《魔兽世界怀旧服》达克雷尔的威胁任务怎么做 达克雷尔的威胁任务介绍 魔兽世界怀旧服已经有一段时间了对某些任务一定有些疑问,相信大家一直在寻找中达克雷尔的威胁任务的任...
134
羊了个羊5月6日攻略 羊了个羊5月6日的新关卡已经更新了,今天羊羊第二关和大世界的关卡都已经重置,那么5月6日的羊了个羊有什么通关技巧呢?下面就让我们一起了解一下羊了个羊...
210
西游释厄传2代出招表 西游释厄传招式秘籍 其实西游释厄传2代出招表的问题并不复杂,但是又很多的朋友都不太了解西游释厄传招式秘籍,因此呢,今天小编就来为大家分享西游释厄传...
186
天龙八部时代地图,天龙八部时代地图攻略 天龙八部时代地图攻略 天龙八部是一款非常经典的武侠题材手机游戏,游戏中有着广阔的游戏地图。本攻略将为你介绍天龙八部时代地图和一...
125
手游赛尔号攻略大全 【攻略解读】 手游赛尔号是一款非常受欢迎的网页游戏,玩家可以在游戏中探索神秘的星球,收集各种珍贵的精灵,与其他玩家进行战斗,提升自己的等级和能力...
215
魔兽世界狩猎鳄鱼伏击任务怎么做 魔兽世界狩猎鳄鱼伏击任务怎么做,这个是新增的任务之一狩猎鳄鱼伏击完成的,每个任务完成之后就有很多不错的奖励解锁,下面就来介绍下魔兽世...
130
江南百景图桃花坞宝箱钥匙在哪里 桃花坞宝箱钥匙位置大全 ?桃花坞是江南百景图苏州探险的最后一章,地图中有四个宝箱,不少玩家都在寻找,下面小编为各位整理了,希望可以帮助...
106
《DNF》幸运数字猜猜猜答案9月3日幸运数字答案介绍 DNF幸运数字猜猜猜答案 预测,9月2日的幸运数字已经出炉,不知道各位小伙伴究竟中了多少奖励呢?下面就让我们具体的来看下9月...
166
绝地求生配置要求 绝地求生最佳电脑配置清单 大家好,感谢邀请,今天来为大家分享一下绝地求生配置要求的问题,以及和绝地求生最佳电脑配置清单的一些困惑,大家要是还不太明...
187
代号破晓怎么玩 代号破晓游戏玩法分享 喜欢一个人对战的又喜欢王者角色皮肤的玩家们就一定会喜欢这款游戏,这是由王者同家游戏公司联合天美工作室一起研发的。在玩法上做出了...
165
《DNF手游》元素师PK怎么玩 元素PK加点打法技巧教学攻略大全 在DNF手游中元素师是魔法师的转职职业,其配置有恐怖的爆发能力,可以说是一位刷图、PK颇为强势的角色。那么,在游戏...
88
《DNF手游》元素师PK怎么玩 元素PK加点打法技巧教学攻略大全 在DNF手游中元素师是魔法师的转职职业,其配置有恐怖的爆发能力,可以说是一位刷图、PK颇为强势的角色。那么,在游戏...
169
上古卷轴5怎么结婚生孩子 结婚流程攻略 ?上古卷轴5游戏中是有结婚任务的,不少玩家十分好奇如何结婚如何生孩子,那么上古卷轴5结婚后怎么生孩子?今天小编就为大家带来略,希望可...
110
热血江湖辅助哪个好 热血江湖手游是一款广受欢迎的武侠游戏,让玩家可以在江湖中磨砺自己的武艺,并与其他玩家一决高下。在这样的游戏中,想要取得更大的优势并不容易。这就是...
142
剑网3怎么赚钱?剑网3赚钱指南 剑网3通过采矿可以制作大量的宝藏钥匙,然后放到交易行当中进行交易,玩家们对于宝藏钥匙的需求量很大,可以对此进行大量制作。玩家可以对一些武...
200
大唐无双怎么得永久,大唐无双怎么点帮会 大唐无双永久得法 大唐无双是一款非常受欢迎的多人在线角色扮演游戏,许多玩家都希望能够永久得到一些特殊的能力或物品。以下是一些可...
78
《云顶之弈》虚空斗刺攻略 虚空斗刺搭配思路一览 云顶之弈9.20版本虚空斗刺怎么玩?虚空斗刺是由挖掘机、机器人、蔚、大虫子、阿卡丽、卡莎、螳螂、金克丝组成的阵容体系,它的成...
227
剑三横刀断浪冰心奇穴搭配攻略-七秀120级冰心奇穴装备宏配置 剑三横刀断浪冰心奇穴搭配攻略。剑三前几天更新了新的赛季,开放了120级,新赛季的到来也带来了一些门派技能的改动...