解读:腾讯王卡是一个什么产品?

腾讯王卡是一个什么产品?
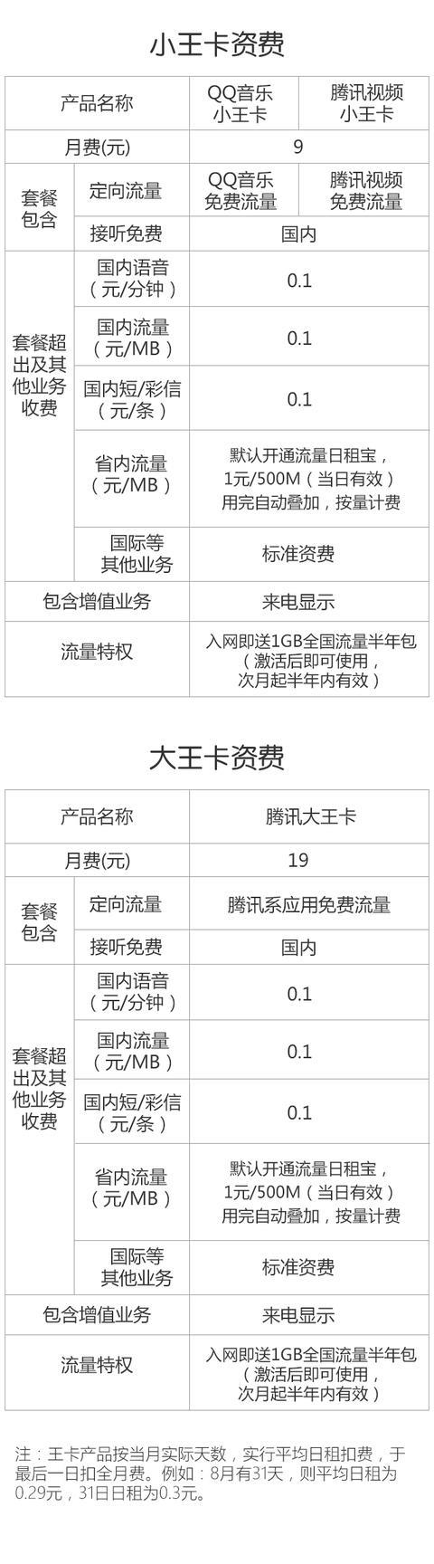
腾讯王卡,是联通和腾讯为回馈腾讯老用户而联合推出的号卡产品,提供腾讯应用免流量服务,目前有腾讯大王卡、视频小王卡、音乐小王卡三种产品。
在联通3G/4G网络下:
1、腾讯大王卡可免流量使用腾讯系应用(例如微信、手机QQ、腾讯视频、QQ音乐、应用宝、手机管家等腾讯APP,具体应用可参考应用宝里“腾讯软件”栏目);
2、视频小王卡可免流量观看腾讯视频,音乐小王卡可免流量畅听QQ音乐。
除了可以享受腾讯应用免流量的服务,腾讯王卡还默认开通日租宝(一元500MB省内流量),不用不花钱。开通王卡后,还可立即获得价值100元的1GB全国流量半年包。

腾讯王卡是怎么收费的?月租费多少?

ps:以上产品介绍来源于中国联通旗下的微信公众号(王卡助手),该号注明账号主体是“中国联合网络通信有限公司”,联通与腾讯合作推出王卡确定无疑!
有网友已经拿到体验卡了...

如果你也准备入手此卡,那我们就一起期待吧!
标签:
121
甲虎网好书推荐-喜欢书的点进来 活着/余华作品 张艺谋改编为同名电影原著 畅销中国近现代小说 现代/当代社会文学读物丛书图书。 解忧杂货店 东野圭吾继白夜行疾风回旋曲之后又一...
196
关于适合发风景的朋友圈文案~ 1. “静如止水,美如仙境。这里,是大自然最美的杰作。” 2. “我想和你一起去看这个世界上最壮丽的风景,然后一起美好的回忆浪费时光。” 3. “在这...
122
大学女老师嫁给自己的学生,你怎么看 #大学女老师嫁给自己的学生,你怎么看# 生活中,女老师和学生结婚的事情有,但是并不多。 20多年以前,一个硕士毕业生,当上大学女老师,最...
79
表情包:自抱自泣...
190
《论语》求知|子曰:不患人之不己知,患不知人也 【原文】 1·16 子曰:“不患(1)人(2)之不已知,患不知人也。” 【注释】 (1)患:忧虑、担心、害怕。 (2)人:有人认为,此处专指有...
96
《白鹿原》- 简介 白鹿原简介 白鹿原 是一部二十世纪初渭河平原五十年的变迁史。小说以清末民国的陕西为背景浓厚的关中风情土地革命抗日战争解放战争古老的土地上演了一幕幕惊...
144
女人劈腿的种种反常表现,你需要特别注意了 当女人劈腿的种种表现,值得你去多注意了,比如: 1.开始爱打扮了 天天出去都打扮得漂漂亮亮妩媚动人,还会喷点迷人的香水。 2.矛盾越...
105
qq安全中心改密码方法 qq已经成为日常生活中必不可少的交流工具之一了。因此,qq安全也越来越受到用户重视。由于密码过于简单或是长期不修改密码,可能会被不法分子盗取qq密码。...
171
K1512次列车运行线路图:浙江金华开往山东聊城,全程1481公里 K1512次列车运行线路图:浙江金华开往山东聊城 K1512次列车是由金华开往聊城的快速旅客列车,途经浙江、上海、江苏、安...
145
520的来历 “520”网络情人节的由来,其实有好几种说法。其中一种说法就是:1998年台湾歌手范晓萱发行了一首名为《数字恋爱》的歌曲,歌词中,将“520”阐释为“我爱你”。 后来...
112
鱼钩规格尺寸一览表 上期介绍钓鱼装备时提到了鱼钩,这里顺便把市面上常见的鱼钩规格都整理出来供大家对照选择,主要分为袖钩、伊势尼钩、伊豆钩、新关东钩、海夕钩和丸世钩这...
189
易烊千玺街拍帅照曝光,网友疯狂打call 今天一大早,TFBOYS三小只便同时开通了个人工作室官方微博,此消息一出,网友纷纷议论TFBOYS组合难道要单飞了?不过很快TFBOYS组合所属公司便...
98
上联:世事无常人有义,请联友对下联? #头条创作挑战赛# 上联:世事无常人有义 下联:联友敬请! 横批:真情恒永 这世事无常,人心叵测,熙熙攘攘皆为利,但好在还有道义,还有...
200
妇女节给女朋友送什么花 三八妇女节到了,又到了男生表现自己的时候了,很多男生都会苦恼为何要过这么多节日,而且每个节日都必须给女朋友送上礼物作为祝福。如果哪一次不小心...
100
人们进入四维空间的方法-灵魂出窍 不少人也许经历过濒临死亡的感觉,都会看到黑暗中一道白光,会看到过往经历从小孩到老人在眼前历历在目,会看到亲人在旁边哭泣,他们却看不...
76
关于临床常用药息宁的断货说明 关于息宁(卡左双多巴缓释片)供货情况说明 息宁(卡左双多巴缓释片,规格:卡比多巴50mg和左旋多巴200mg)适用于原发性帕金森氏病,脑炎后的帕金...
107
带MISS吃鸡主播是开挂?小跟班已报名官方比赛 小伙子,买挂吗?绝地求生大热,最赚钱的其实并不是吃鸡主播,而是卖外挂的,大量的LOL主播转型直播绝地求生,很多人被质疑开挂,...
201
冰封松花江面上出现美丽纹络,如水墨画一般,其下面存巨大危险 冰封的松花江面上出现美丽纹络,如水墨画一般,其下面存巨大危险19日,哈尔滨市道里区松花江冰面上出现了许多纹...
213
最让男人内疚的一句话 1.不要谈论悲伤。每个人都有自己的故事。活着不是怀念昨天,而是等待希望,让所有人看到你的坚强,没有他你也能活得很好。 2、不要说最爱谁,人生还很长...
137
篮球情侣头像:分享超甜的情侣头像...