再传好消息!市发改委透露,沪乍杭铁路动工在即
近日,沪乍杭铁路传来最新消息。
据杭州市发改委透露,将积极与国铁集团和省发改委对接,加快推进项目前期工作。

1
沪乍杭是国家高铁网络“八纵八横”中的沿海通道重要组成部分,线路从上海东站(规划于上海浦东)引出,接入已经投入使用的杭州西站。

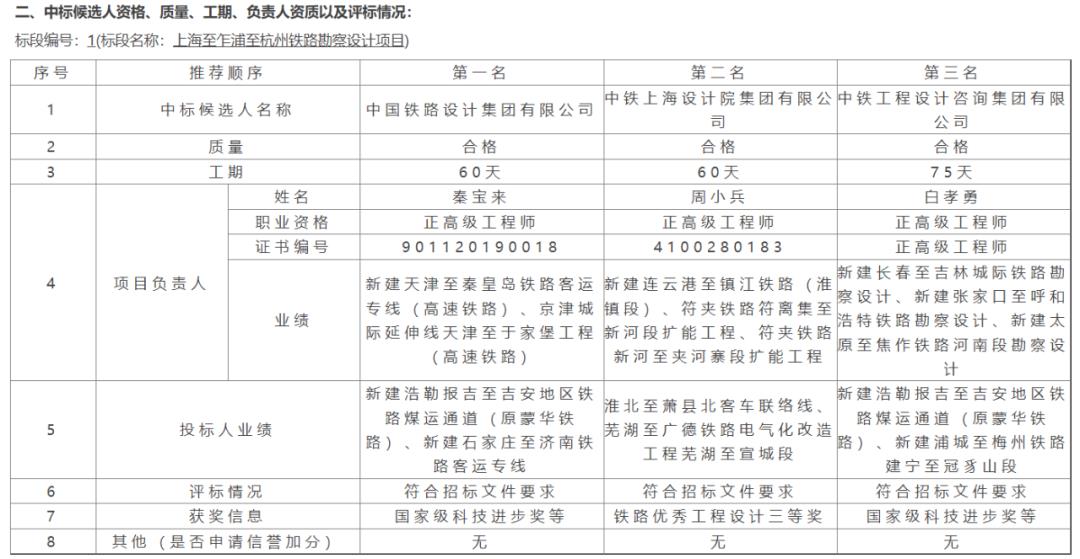
据了解,沪乍杭勘察设计项目的招标评标已于9月13日公示,第一中标人为中国铁路设计集团有限公司。


招标工作的完成,也标志着沪乍杭在国家层面正式启动前期工作,最快2022年底开工建设即将成为事实!
2
今年初,浙江、上海、江苏、安徽三省一市交通部门通过了《长三角跨省市交通基础设施快联快通建设实施合作协议(2022-2025)》。
其中明确标注,沪乍杭铁路浙江段计划2022年开工,上海段“十四五”期间开工建设。

3
按照早前规划,沪乍杭铁路临平段将沿宁桥大道进行预留控制,并在开发区设站。

此外,临平区“十四五”交通规划中也有透露:
沪乍杭临平段总长约22公里,将从东向西横穿临平,沿线设有一座杭州(临平)北站,位置就在9号线龙安站北侧。

待项目建成,临平将成为杭州唯一的既连接杭州东站、西站两大交通枢纽,又连接上海浦东、虹桥两大交通枢纽的城区。
届时,临平的城市活力将会持续激活,成为长三角都市圈中,融沪接杭的重要节点。
标签:
195
原图壁纸:中国省份地图手机壁纸...
78
昔日女神56岁李丽珍晒近况,为了瘦脸脸上扎十几针,调侃自己是肥珍 近日,李丽珍在社交平台上晒出一组自己的近况的照片,并且调侃自己是肥珍,从而引发网友热议。在李丽珍晒出...
258
射速350发每分?一战德国“谢尔曼M1”是个什么梗? 坦克射速350发每分,看似不高的数值然而实际上至今也无法实现,毕竟坦克上要装的是能打穿地方装甲的炮,而不是扫步兵用的机关...
201
如果双子座的人对你做出这些举动,一定是真爱你 双子座(Gemini)是指出生日期为5月21日~6月21日,是黄道十二宫里的第三宫,位于金牛座之东,巨蟹座之西;代表了善变、沟通。 如果...
84
《破冰行动》林天昊神助攻,只3句话,把林耀东老底抖得干干净净 不知道大家发现了没有,《破冰行动》中每一个角色都有他各自的重要安排,剧中的林天昊可是杀了林宗辉三儿子的...
115
《两个月亮》一部让你惊叹的韩国恐怖悬疑片,网友看了三遍才看懂 今天说的是一部韩国的恐怖悬疑片《两个月亮》 。这一部是我第一次看的韩国的恐怖片,看完以后发现这部片子,...
106
《海贼王》艾斯怎么死的?回忆艾斯之死全过程 要说艾斯的死还得从艾斯追捕黑胡子说起,没这个起因结果也许会完全不同。当时黑胡子为了黑暗果实杀了同伴萨奇逃走,艾斯身为二队...
195
“元气少女”隋雨蒙长相甜美,因出演《琅琊榜》《欢乐颂》受关注 隋雨蒙,出生于黑龙江省哈尔滨市,中国内地女演员,毕业于中央戏剧学院表演系本科班。 2013年,接拍古装剧《上...
180
重磅福利!8款春节小程序陪你过大年! 春节临近,年货都准备好了吗? 过年最重要的,除了吃好,喝好,更要玩好。 一个恰到好处的小程序,能为春节的团圆气氛锦上添花。 为你准备...
160
青春旅社中,李静训斥秋老师,是她的真实一面?还有有意安排? 想必李静大家应该都知道,她是非常著名的主持人,像我们都熟悉的《美丽俏佳人》、《超级访问》这样的节目都是李...
130
力帆KPV150越野版正式发布,售价15280元,内有彩蛋 在海南国际会展中心举办的2022年海岛骑行汇上,力帆于今日正式发布了KPV150的越野版本,售价为 15280 元。 这个价格和KPV150 ABS版的 售...
211
东方睡美人,跨越千年我依旧美丽-辛追夫人的前世今生 历史上的奇女子太多太多了,一代女皇武则天、伟大词人李清照、垂帘听政的慈禧等等,她们的事迹一直流传至今,可是也只停...
159
Mc hotdog 热狗他是个不一样的rapper 热狗,原名姚中仁,是我喜欢的饶舌歌手。我小时候很喜欢看台湾的综艺节目,像康熙来了食字路口,国光帮帮忙等等还有好多。我认识热狗也是从台...
187
Dota2-拒绝者表示自己不会退役并锐评Tundra:看不懂,学不会 #2022电竞季#哈喽大家好,这里是蜻蜓队长Zwj。自从新王Tundra捧起冠军盾后TI11赛年便正式落幕了,在TI12赛年尚未开赛之时处于...
200
《魔道祖师》姑苏蓝家奇怪的家规,除了远离魏婴之外,还有这一条 在耽美小说《魔道祖师》里面,姑苏蓝氏的家规,不仅让魏无羡感到害怕,也让众多道友瑟瑟发抖。本来蓝家的家规...
169
《快乐星球1》的那些小演员们都长大啦!多数人都没有选择娱乐圈 《快乐星球1》是由李瑞、邢凯轩、孙格、张兆艺、赵克明等主演的少儿科幻电视剧。主要讲述了在“老顽童爷爷”的指...
197
网飞《生化危机》剧集放出新预告片,舔爷亮相 网飞在6月7日发布了《生化危机》真人剧集的新预告片,相比第一部宣传片,这回信息量更大,出场怪物更多,混剪镜头更加劲爆,我们...
151
闲鱼的排名怎么靠前?有什么技巧? 闲鱼发布的产品排名靠前,小编多年的闲鱼经验总结, 刚擦亮的产品排名会靠前,刚发布的产品排名会靠前,同类产品价格偏低的会靠前,同类产...
110
柚子皮扔掉太浪费了,做成糖果小零食,清香爽心,下火润燥还养颜 柚子皮扔掉太浪费了,做成糖果小零食,清香爽心,下火润燥还养颜 秋冬季节里最受欢迎的水果就是柚子了,清香...
177
“太岁”到底是什么生物?科学家给出来答案:以为违背了自然规律 《山海经》中记载到:尧,舜,禹等帝王之所以能皆过百岁,是因为他们都食用过“视肉”,“聚肉”。在古人眼中...