炎炎夏日,这些防中暑知识一定要牢记!
炎炎夏日
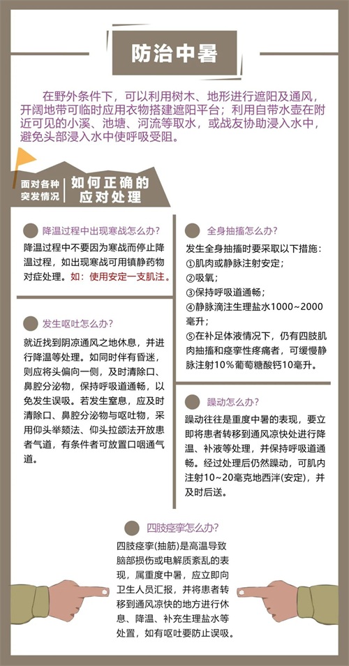
容易发生中暑
中暑之后一定要及时处理
否则可能会引发热痉挛、热衰竭与热射病
(重点来啦↓↓↓)
如何做好防中暑呢
下面这些小知识一定要牢记在心哦~










策划:杨朋星、郑凯
作者:蔡智霖、张韬略、林斌、李盼锋、尚正姣、吴建
炎炎夏日,这些防中暑知识一定要牢记!
炎炎夏日
容易发生中暑
中暑之后一定要及时处理
否则可能会引发热痉挛、热衰竭与热射病
(重点来啦↓↓↓)
如何做好防中暑呢
下面这些小知识一定要牢记在心哦~










策划:杨朋星、郑凯
作者:蔡智霖、张韬略、林斌、李盼锋、尚正姣、吴建
安徽传统村落大赏 每张都值得收藏! 西递村、宏村、呈坎村、卖花渔村……传统村落中蕴藏着的丰富历史信息和文化景观,为中华文明留下了宝贵遗产,承载了中华民族的历史记忆。...
办理一张副卡不改套餐不给办?江苏联通霸王条款吃相难看! 近日,有江苏联通用户反映:作为江苏联通已经14年的老用户,在想要办理一张副卡时候却遭到江苏联通百般刁难,多次沟...
换一换你的头像吧 幽默大叔手绘3D漫画头像 成熟有气质 我是紫薇手绘漫画师! 分享一组成熟大叔用的气质头像,手绘漫画当头像。幽默有内涵,3D立体五官,形象更加饱满生动,让人...
吉林高考分数线公布 2022年吉林省普通高考本科各批次录取最低控制分数线公布: 一、文史类 1.重点本科(第一批) 最低控制分数线为511分。 2.普通本科(第二批) 最低控制分数线为...
老鸨,真实的意思,竟是一种鸟 相传老鸨是一种已经灭绝的鸟类,古人发现,这种鸟类没有雄性,只有雌性。它们通过与其他种类的鸟进行交配,然后繁殖,很像“人尽可夫”的妓女,...
每天学一幅简笔画--蚂蚁简笔画步骤画法图片 蚂蚁是动物王国里的大力士,可以举起比自己重很多倍的物体,实在太了不起了! 简笔画小蚂蚁的画法,简单几步就完成,拿起笔跟着学起...
七首安全童谣,家长定一要教给孩子,提升防范意识,学会保护自己 七首安全童谣,家长们一定要教给孩子,提升孩子的防范意识,让孩子学会保护自己。 愿所有家长, 都能为孩子保...
全球乐高公园大起底 哪一家你更喜欢? 丹麦乐高乐园 丹麦乐高乐园 乐高迷们首先不能错过的乐高乐园,就是位于乐高总部所在地——日德兰半岛小镇比隆的乐高主题公园。这里占地面...
失恋伤感图集 心累了就沉默 我过得很好,只是梦到你后醒来会痛,想起你时眼泪会流 我还在你心里吗 我还在想你 没有你好孤独 你在哪里 醒来发现身边没有你 我的心一半被你带走了...
时迁偷鸡的后果竟然这么大!|23:05新《水浒传》 在今晚的剧情中,杨雄和石秀将潘巧云骗到郊外山上,问清潘巧云事情真相后将她杀死。路过的时迁看到了这一切,最终三人决定一...
索隆壁纸丨海贼王壁纸《航海王》索隆专场 壁纸763期,索大可是很酷的!By.NMG-LOCAL图库 By.NMG-LOCAL图库 By.NMG-LOCAL图库 -END-...
天天炫斗手游角色如何转职 转职玩法介绍 在天天炫斗中对于玩家来说角色的选择是很重要的,因为不同的角色都有不同的风格。在天天炫斗中每个角色都有自己的独特玩法,在游戏中...
无缘里约“门票” 北岛康介决定退役 图为2008年8月11日,日本选手北岛康介在北京奥运会游泳项目男子100米蛙泳决赛后庆祝胜利,他以58秒91的成绩打破世界纪录,并获得冠军。新华社发...
中国有哪四大期货交易所? 期货知识:绝大部分中国人民只知道上海证券交易所和深圳证券交易所。今天为大家介绍赫赫有名的中国期货交易所:上海期货交易所,中国金融期货交易所...
CBA新赛季赛程出炉!辽宁本钢队常规赛赛程→ 北京时间9月16日,CBA联赛官方公布《2024-2025赛季CBA联赛常规赛对阵表》,新赛季CBA联赛将于2024年10月12日开赛,常规赛共46轮。 常规赛前五...
vivo Y31s 正式发售,首发搭载骁龙 480 5G 芯片 近日,vivo 正式推出了 vivo Y31s 机型,首发搭载了高通最新发布的入门级 5G 芯片骁龙 480。 骁龙 480 基于三星 8nm 工艺制程,2+6 八核心设计。具...
搞笑「奥特曼」表情包分享值得保存(图源网络侵删)...
何炅父亲近照曝光 细数明星父母颜值 近日,何炅爸爸在湖南长沙创办的海鲜店举办年会。照片中,何炅携全家人到场,大拍全家福。何炅爸爸虽已年过古稀,但精神矍铄,状态良好。...
空中巨无霸,图160战略轰炸机 “白天鹅”图-160战略轰炸机,翼展(平直状态)55.75米、(全后掠)33.53米,长度53.95米,高度13.72米,机翼面积370平方米。图160轰炸机装载四台库兹涅佐夫...
罗平油菜花开 漫山遍野翻金浪 云南省曲靖市罗平县马街镇,晨雾中的油菜花海与村寨(3月23日摄)。新华网发(孙文来 摄) 近日,云南省曲靖市罗平县马街镇油菜花竞相绽放,油菜花...