砥砺深耕 履践致远丨秦淮区3家单位入选江苏省教科研先进集体
近日
江苏省教育科学研究院
公布
2020-2021年度全省教科研工作
先进集体和先进个人
评选结果
秦淮区共有3家单位光荣入选
南京市秦淮区教师发展中心
获评
基础教育教科研机构先进集体
南京市瑞金北村小学
(南京航空航天大学附属小学)
获评
普通中小学先进集体
南京市太平巷幼儿园
获评
幼儿园、特殊教育学校先进集体
1
南京市秦淮区教师发展中心

南京市秦淮区教师发展中心是秦淮区教育局领导下的直属事业单位,多年来精准定位,坚持高标准,严管理,抓基础,强队伍,推动秦淮区教科研事业始终走在全市乃至全省前列。

●●●
立足新发展阶段,贯彻新发展理念,助力教育事业高质量发展。秦淮区教师发展中心始终站在全区基础教育改革与发展前沿,推崇“学高为师,身正为范”,倡导“进学修德,和而不同”,以“小实体、多功能、大服务”为工作原则,在提升培训质量、加强信息化建设、推动教学科研改革等方面,履职尽责,担当作为,争当示范表率,积极为“强富美高”新南京建设贡献教育力量。


●●●
秦淮区教师发展中心始终指导学校从战略高度认识教科研的重要性,“科研兴教、科研兴校、科研兴师、科研兴生”已成为学校发展的内涵。为更好地服务学校和教育发展,教师发展中心始终致力于教科研骨干队伍的培养建设,现有江苏省特级教师7人,正高级教师6人,名教师(斯霞奖)2人,南京市学科带头人14人,省优秀教师3人,省优秀教育工作者3人,市优秀教育工作者7人。研训骨干教师学科分布均匀,结构合理,基础夯实。

江苏省特级教师
渠东剑
中学数学

江苏省特级教师
黄智华
中学数学

江苏省特级教师
赵富良
中学语文

江苏省特级教师
周正梅
中学语文

江苏省特级教师
陈亭华
中学英语

江苏省特级教师
聂永春
小学语文

江苏省特级教师
刘 红
小学语文
●●●
一直以来,区教科研中心将“务实创新,协同共进,追求特色”作为教科研文化建设重点,注重全区科研氛围的创设和课题研究的区域推进,在科研管理的团队建设、制度建设以及科研平台搭建等方面做了诸多尝试,秦淮区逐渐形成了一种重合作、讲创新、求特色的科研文化态势。区教科研中心建强队伍,专业引领,建成一支服务实践需求的优秀团队。

▲教科研中心团队
●●●
区教科研中心高度重视教科研工作,团队成员率先垂范,主动领题、亲自做题,带头破题。





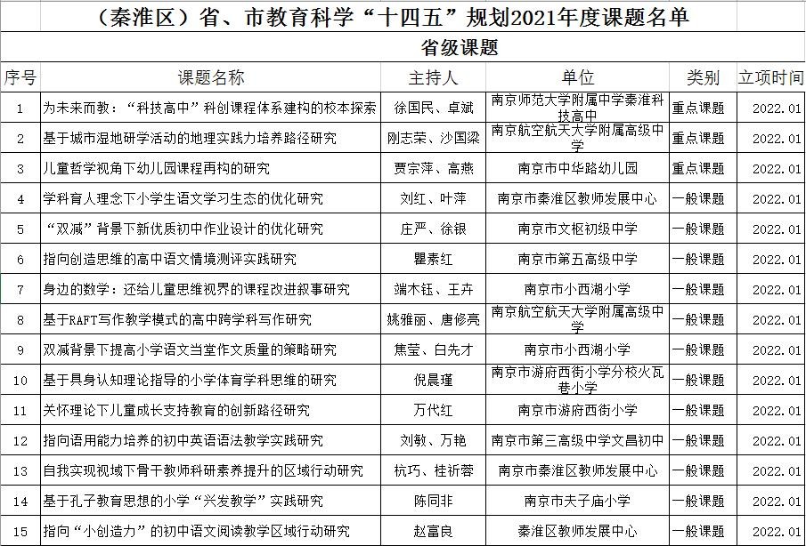
笃行不怠,累累硕果迎接党的二十大胜利召开。近两年,组织开展教科研活动共65项,其中国家级5项,省级22项,市级38项。2020-2021年度获评“江苏省教科研工作先进集体”,4人获评“江苏省教科研工作先进个人”;指导秦淮区47项课题被立项为2021年度南京市教育科学“十四五”规划课题;15项课题被立项为2021年度江苏省教育科学“十四五”规划课题,其中秦淮区教师发展中心占有3项;另有3项课题被江苏省推选参评全国教育科学规划课题。


2
南京市瑞金北村小学
(南京航空航天大学附属小学)

南京市瑞金北村小学(南京航空航天大学附属小学)是一所有38年光荣历史的学校,积淀了厚重的校园文化,又承载着令人遐想的未来。学校现有1位江苏省小学特级教师,1位正高级教师,近百位市区名师、学科带头人和优秀青年教师。学校以“幸福教育”为办学宗旨,以规范为导向,以品牌为依托,结合学校教育教学工作的实践,扎实有效地开展教科研活动,引领瑞北人以课程文化和教学文化为中心,在教育的长河中用自己的智慧谱写精彩的诗篇。





近年来,学校在仲广群校长的带领下,一直坚持“科研兴教,科研强校”的发展目标,高度重视教科研工作,形成了课题、环境、学习、实践和联动五大科研生态,不断推动学校教科研工作高质量发展。目前,学校共有集体课题7项,其中省级立项课题1个、市级课题4个、市级前瞻性项目1个、区级党建课题1个;有26个市级教师个人课题立项,51个区级教师个人课题立项。学校教科研氛围浓郁,教科研成果丰硕。




近两年,仲广群校长主持的课题研究《从工具走向价值:儿童数学教育深度探索15年》喜获2021年江苏省教学成果奖(基础教育类)一等奖,《小学数学“助学课堂”的理论与实践》获得南京市教育科研成果创新奖一等奖;全校教师出版教学论著7本,共有80余篇文章发表在各级各类刊物上,近300篇文章在全国、省、市、区级评比中获奖。2022年1月,学校两个市级“十三五”规划课题《教师自定义幸福成长的叙事研究》《学生创造课堂——小学数学“助学课堂”范式构建》顺利结题。




通过研究、实践、反思、改进,学校多个体现办学特色的教科研课题或项目均取得了明显的成效,逐渐形成了四个特色品牌:幸福教育品牌、助学课堂品牌、家校共育品牌、思政教育品牌。




风好正是扬帆时,南京市瑞金北村小学一定以此次荣誉为鞭策,立足现有教科研成果,紧抓“十四五”发展契机,乘势而上,关注教师专业成长,不断推动学校内涵发展,打造高质量教育品牌。
3
南京市太平巷幼儿园

南京市太平巷幼儿园在发展历史过程中一直十分重视教科研工作,以教科研引领和推动课程建设,探索以优质、丰富、多样的方式满足幼儿多样化学习需要,促进幼儿全面和谐成长,助力教师专业成长。


“人人都是课程建设者”是太幼一贯以来的优良氛围。每个人都有良好的课程意识,都乐于参与到课程研究中来,人人都贡献自己的力量。


在坚持中见常态,在制度中看实效。常态化教研活动,如“课程研讨”“田野智慧论坛”等均提升了教师的课程实践与研究能力;专家、学者参与的专业学术沙龙活动,提升了教师的专业理论水平。


强烈的问题意识,是太幼永葆教科研工作的动力。田野课程立足幼儿园课程实践,关注幼儿生活、游戏、学习中的真实问题,在科学教育理论的支持下寻求问题解决的具体策略,让研究成果落地。


在“田野课程”研究成果获国家级教学成果二等奖、省教学成果特等奖、省教学成果一等奖的基础上,太幼的研究仍在持续……2020年,江苏省前瞻性教学改革项目“完整儿童视野下儿童生活再建构”成功结项,并获得好评。凝结着太幼课程智慧的专著《田野课程——深耕与超越》即将出版。


一枝独秀不是春,百花齐放春满园。作为南京市太平巷幼儿园教育联盟总园,太幼带领区内6所分园,拉手太幼溧水分园,共享优质的教科研资源。太幼还积极在全国范围内辐射自己的教育研究成果,起到一定的引领示范作用。“十四五”期间,太幼人将站在新起点,在田野课程的沃土中深耕,实现更高的超越。

“让教育充满科研”
已逐渐成为秦淮教育人的
思想共识和工作习惯
勠力同心,砥砺深耕
奋楫笃行,履践致远
奋力谱写
新时代秦淮教育美好篇章
来源:秦淮教育发布