辽宁新高考之综合评价招生
综合评价招生是指高校招生录取时,综合考量考生高考成绩、高校考核结论、高中学业水平测试成绩、综合素质评价以及高校自身培养特色要求等多个维度的内容,对考生进行综合评价,择优录取的招生方式。
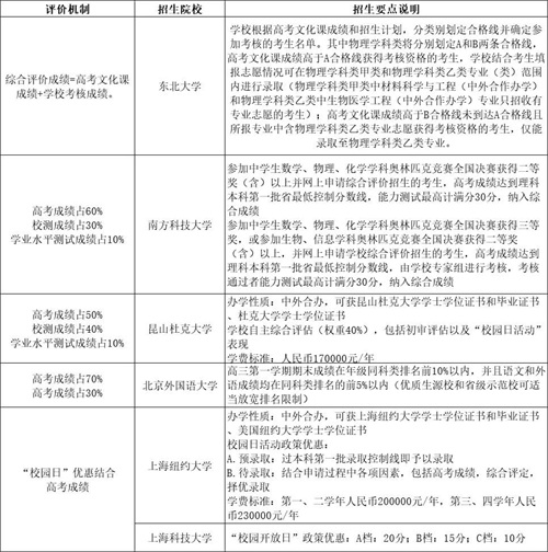
综合评价招生是在高考改革的大背景下的一种创新招生方式,打破了唯高考成绩定终生的局面。综合评价定位于全面发展、综合素质高的优秀学生,实行学科成绩、高考成绩以及面试三位一体的综合评价机制,在体现高校办学特色、优势学科的同时也促进了高校的办学能力和竞争力。目前,在辽宁实行综合评价招生的院校有6所,评价机制不尽相同。
综合评价招生院校需要提前登录院校官网或指定网站在规定时间内进行网上申请,通过初审评估的考生有资格参加复试或校园日活动,在提前批填报志愿。上海纽约大学、上海科技大学会根据考生在校园日的表现给予相应录取优惠。其他综合评价招生院校会根据考生在院校测试中的表现进行评分,待高考成绩出来后,各校会对满足录取资格且填报该校志愿的考生按照该校评价机制择优录取。

随着新高考实施区域的扩大和试点高校的增加,越来越多的优秀考生和家长关注到综合评价招生。
综合评价的优势主要可以包括以下10点:
1、选拔模式较合理 高校综合评价以 “统考 + ”作为选拔模式,尽管高考成绩在综合评价录取招生的结果上仍然占据着较大的比重,但是对于获得评价资格的考生而言,高考成绩不再是决定成败的唯一标准。
2、增加学生进入名校机会 综合评价实施院校及区域不断壮大,不仅包括重点院校和中外合作院校,省属高校也有招生计划。并且在同一省份的综合评价招生中,高校层次分布较广,能够覆盖优等生和中等生。
3、全面考虑学生素质 综评能充分考虑考生的禀赋差异、环境差异,对考生是否具备某一专业领域的综合素养进行全方位的判断,帮助考生找到自己最为擅长的专业领域,提升高校招生的精准性。
4、高考双保险,提升录取成功率 如果考生在高考时,较平常发挥失常的话,在高考裸分不占优势的情况下,有可能凭借综合成绩冲进目标院校。
5、增加学生阅历,提升能力 综合评价需通过的笔试、面试等考核,今年还有些院校增加了体质测试。考核所需要的知识储备涉及较广,考生提前储备了这些知识,有利于提升自己的个人素养和知识面。 考生对目标高校、专业准备的过程中可以充分认识和了解报考目标,通过高校体验营、高校考核等机会和名校专家进行直接沟通交流,对今后考生规划及发展有极大作用。
6、增加综合素质优秀人才的录取机会 综合评价的招生条件一般要求综合成绩、综合素质、学科特长、社会实践等多个维度,考生满足某个或几个条件即可。
即使没有奖项也可报考,不同层次考生均可尝试。
7、降分效果较好
由于综合评价的主流成绩折算方式为“6+3+1”,在多方成绩参考下,高考成绩被淡化。大多数院校的录取分数线都是低于正常投档线,甚至有些院校降分幅度高达72分。
8、与其他特殊招生不冲突 强基计划、综合评价、高校专项可以同时报考,报考同一院校的多个特殊招生考试不冲突。
9、部分院校提供资助,减轻经济压力 一些中外合作的院校,招生方式类似综合评价。
如昆山杜克大学在招考简章中明确指出学校将根据对申请人的自主综合评估成绩颁发给符合标准的申请人不同额度的奖学金,最高可覆盖四年全额学费,按学年发放。奖助学金可累加,但最高资助金额为四年学费总额(68万元)。
10、部分专业只能通过综合评价报考。 有些学校虽然同时进行统考招生和综合评价,但是两个招生的专业并不相同,就比如北京外国语大学小语种等部分专业只在综合评价批次招生,也就是说如果想要去北外学小语种能报考综合评价。 报考综合评价确实有很多好处,但是这也并不意味着万无一失。