全球工业大麻行业:欧美引领市场 中国种植面积较小且集中
前言
在欧美国家,工业大麻是一类常见种植作物,种植面积呈现不断扩大趋势。而在我国,由于工业大麻种植审批程序严格,种植准入门槛较高,目前仅有云南、黑龙江、吉林三个省份被批准发展工业大麻产业,工业大麻种植面积相对较小且分布集中。国内工业大麻加工与生产同样需要经过严格的审批程序,才能获得大麻加工许可证。现阶段国内仅汉麻投资等少数企业具备加工资质,工业大麻市场集中度较高。
除种植外,各国和国际组织对于工业大麻的应用政策也不尽相同,使得全球工业大麻应用存在差异性。美洲部分地区和欧盟大多数成员国已基本实现工业大麻的合法化,叠加亚洲部分国家工业大麻发展较为迅速,全球工业大麻市场价值将不断扩大。预计2033年全球工业大麻(不包含 CBD)市场规模达243亿美元。
工业大麻的籽、花叶、皮、杆、根可应用于纺织、食品、日化、医药等领域。工业大麻花叶中的 CBD(大麻二酚)可用于治疗厌食症、艾滋病和癫痫等疾病。除医疗用途外,海外成熟市场已将以CBD为主的大麻素添加进更多应用场景中,如日化用品、食品饮料、宠物用品等,CBD未来发展可期。2023年全球 CBD 市场规模为 76 亿美元,其中北美占比60%。CBD合法化和监管变化逐渐消除需求转化障碍,其治疗特性被不断开发,叠加投资不断涌入,预计2033 年全球 CBD 规模将达到 366 亿美元。
一、工业大麻为欧美地区常见种植作物,国内种植面积相对较小且分布集中
根据观研报告网发布的《中国工业大麻行业发展趋势研究与未来投资预测报告(2024-2031年)》显示,工业大麻是指四氢大麻酚(THC)含量在 0.3%以下,CBD 含量平均在 4%-5%的大麻属原植物及其提取产品,不显示精神活性,纤维含量高。
在欧洲国家,工业大麻是一类常见种植作物,近年来种植面积呈现不断扩大的趋势,从 2015 年的 2.00 万公顷扩大到 2019年的 3.50 公顷,增幅高达 75%,其中,法国是欧洲最大的工业大麻生产国,其产量占欧盟 70%以上;在美国,根据美国农业部国家农业统计局(NASS)的数据,2021 年美国露天工业大麻的种植面积高达 5.42 万英亩。
我国工业大麻种植面积相对较小且分布集中。由于我国工业大麻种植审批程序严格,需要接受公安机关的审查之后才有机会获得工业大麻的种植许可证,准入门槛较高,使得国内种植面积较小。根据数据,截至2022年我国工业大麻种植面积约为26.5千公顷。

数据来源:观研天下数据中心整理
目前,仅有云南、黑龙江、吉林三个省份分别于2010年、2017年、2018年获批可在省级农业科学院的指导下发展工业大麻产业,因此我国工业大麻主产地分布集中。

资料来源:观研天下整理
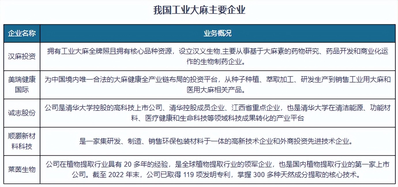
二、国内仅汉麻投资等少数企业具备加工资质,工业大麻市场集中度较高
与工业大麻种植审批程序类似,工业大麻的加工与生产同样需要经过严格的审批程序,才能获得大麻加工许可证。在我国,工业大麻行业相关企业较少,汉麻投资集团有限公司是我国少有的拥有工业大麻全牌照的工业大麻企业,除此之外,美瑞健康国际、莱茵生物等企业拥有海外工业大麻加工牌照。整体而言,我国持有工业大麻加工许可证的企业具有稀缺性的特征,加工生产资质主要掌握于少数企业手中,市场集中度较高。

资料来源:观研天下整理
三、全球工业大麻应用存在差异性,整体市场价值不断扩大
除种植外,各国和国际组织对于工业大麻的应用政策也不尽相同,使得全球工业大麻应用存在差异性。北美地区是全球工业大麻市场最为发达的地区,但随着欧洲种植面积持续扩大,北美的主导地位可能会受到欧洲挑战,与此同时,以中国、日本、印度为代表的亚太地区CBD市场出现显著增长,主要系法律变化影响。数据显示,2015-2022年我国工业大麻收购市场规模由不足3亿元增长至12.3亿元左右。

资料来源:观研天下整理

数据来源:观研天下数据中心整理
美洲部分地区和欧盟大多数成员国已基本实现工业大麻的合法化,叠加亚洲部分国家工业大麻发展较为迅速,全球工业大麻市场价值将不断扩大。根据数据,2023 年全球工业大麻(不包含 CBD)市场规模为53.8 亿美元,预计2033年全球工业大麻(不包含 CBD)市场规模达243亿美元,2023-2033年全球工业大麻市场规模CAGR 为 16.27%

数据来源:观研天下数据中心整理
四、工业大麻应用于食品、日化、医药等领域,CBD未来发展可期
工业大麻用途广泛,工业大麻的籽、花叶、皮、杆、根可应用于纺织、食品、日化、医药等领域。

资料来源:观研天下整理
工业大麻花叶中的 CBD(大麻二酚)拥有多种药理作用,包括抗炎杀菌、抗焦虑、抗精神病以及神经保护等功能,可用于治疗厌食症、艾滋病和癫痫等疾病。除医疗用途外,海外成熟市场已将以CBD为主的大麻素添加进更多应用场景中,如日化用品、食品饮料、宠物用品等,CBD未来发展可期。

资料来源:观研天下整理
2023年全球 CBD 市场规模为 76 亿美元,由于美国和加拿大等国家放松对 CBD 产品的监管,因此北美是世界上最大的 CBD 市场,占据全球 60%的市场份额,其中 CBD 油为主要产品类型,市场份额超 30%。合法化和监管变化逐渐消除需求转化障碍,其治疗特性被不断开发,叠加投资不断涌入,预计 2033 年 CBD 规模将达到 366 亿美元,2023-2033 年的 CAGR 为 17.5%。

数据来源:观研天下数据中心整理

数据来源:观研天下数据中心整理(zlj)