舞蹈考级有哪些,哪些证书最具含金量?这些你都知道么?
有不少粉丝朋友在关注“考拉优学”今日头条后,找到考拉老师咨询,希望能更加理顺孩子的艺考之路。关注考拉优学,让孩子的教育之路不再“孤军奋战”!
以下是本期文章
前面几期考拉老师介绍了关于美术、音乐、体育的考级情况,不少舞蹈爱好者们纷纷期待出一期关于舞蹈考级的介绍。
千呼万唤始出来,舞蹈考级介绍,它来咯~
不同舞种考级不同
舞蹈考级要看组织机构和舞种,不同机构、舞种考试级别设置会有所不同。如北京舞蹈学院少儿舞蹈考级中国舞有13级、芭蕾舞考试级别分为8级。中国舞蹈家协会中国舞考级设有10级。
北京舞蹈学院中国舞考级:
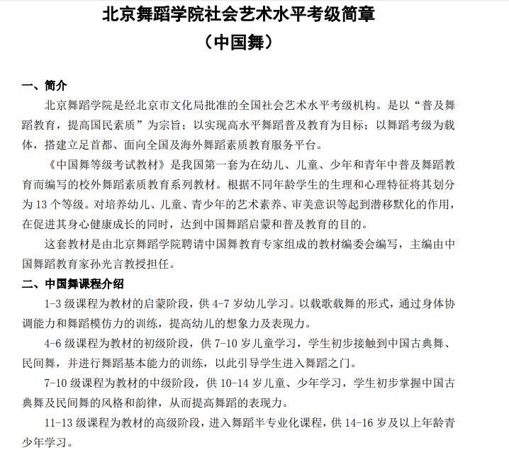
1—3级:课程为幼儿舞蹈启蒙教育,学习年龄为4—6岁。以载歌载舞的形式培养孩子的身体协调能力,舞蹈的模仿力、想象力及表现力。使孩子对舞蹈有初步的认识,热爱舞蹈课。
4—6级:课程为儿童舞蹈初级教育,学习年龄为7—9岁。这是一个打基础的阶段,学生初步接触到中国古典舞、民间舞,是一个引导学生进入舞蹈之门的必经之路。
7—10级:课程为少年舞蹈中级教育,学习年龄为10—15岁。通过前面几个级别的训练,学生打下了一定的舞蹈基本能力,初步掌握中国舞的风格和韵律感,提高舞蹈的表现力。
11—13级:课程为少年舞蹈高级教育,在前面级别的铺垫后进入了舞蹈的半专业型课程。
舞蹈考级证书有哪些
北京舞蹈学院中国舞考级(芭蕾舞考级)
中国专业人才库管理中心
中国歌剧舞剧院中国舞考级
中国民族民间舞考级
中国专业人才库全国少儿表演考评中国舞考级(芭蕾舞考级)
华彩中国舞考级
(篇幅有限,未展示所有)
国家承认的舞蹈考级证书
严格来说,只要是取得国家文化和旅游部颁发的“社会艺术水平考级”资质的机构都具备一定的权威性,这里考拉老师列举三个,小伙伴们可以根据自己需要去考取哦~
1、北京舞蹈学院中国舞考级


图为北京舞蹈学院中国舞考级通知
2、中国民族民间舞考级
中国民族民间舞考级中心是中国民族民间舞等级考试评测机构。中国民族民间舞考级中心是中华人民共和国具有社团法人资格的全国性一级行业学会,主管单位是中华人民共和国文化部,是经中华人民共和国文化部核准备案的全国十二个跨省考级机构之一。
《中国民族民间舞等级考试教材》筹备于2001年5月,是由北京舞蹈学院中国民族民间舞系十余名专家教授倾心编创,教材本着“素质教育与愉悦教育并重”的原则,旨在传承丰富多彩的中华民族文化。教材以56个民族舞蹈为素材,选取各民族舞蹈中最有代表性的典型性元素进行组合的编创,根据不同年龄学生的生理、心理特征与感知能力,科学的进行编排,寓教于乐。教材共分为12级(另附3个表演级),每级包含10个舞目,有浓郁的地方、民族特色。
3、中国歌剧舞剧院考级


来源:中国歌剧舞剧院考级委员会2019年社会艺术水平考级简章及通知(暂行)
篇幅有限未能展示所有,可关注咨询考拉老师哦~
高考可以加分么?
国家教育部相关文件明确指出,各类考级证书一律不可以作为中、高考的加分依据。
各机构颁发的考级证书只作为参加考级者的艺术水平的一个参考依据,但由于各机构考级过程中的规范性和严谨性不一,导致所颁发的考级证书的含金量不一。目前由于考级证书颁发的机构不一,考级证书也不一定能够客观、如实地证明考生的真实艺术水平。所以还是需要广大的老师和家长根据自己孩子的需要有选择性地参加考级。
那舞蹈考级有什么用?
1.设定奋斗目标。考级本身就像是一个目标,可以给孩子目标去努力,有利于培养孩子从小为目标奋斗的良好习惯
2.考级可以通过第三方,客观真实地验证自己的学习成功,也有利于进入下一阶段的学习。
3.提供一个更好的平台给学生,孩子在考级的过程中可以意识到自己的不足,还可以结交到考级的同龄人,让孩子在学习过程中更加可以感受到艺术的快乐,不至于学习起来那么枯燥。
4.通过学习舞蹈,以后多一条路可以选择,如果文化课不行的情况下,可以考虑艺术生路线(相关阅读:舞蹈生的升学方式你真的了解么?)

本期考拉老师的介绍就到这里啦,考拉优学将持续专注孩子的学习成长规划与体音美舞素质教育优选,更多关于音美舞体的教育相关知识,持续更新中。
关注“考拉优学”今日头条,私信留言您的相关问题。考拉老师与你一同关注孩子学习成长规划,让孩子的教育之路不再“孤军奋战”!